
Web/UX/UI
humanID Age Verification Product
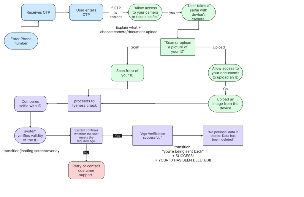
During my internship with humanID, I designed an age verification product that prioritized user privacy and simplicity. The project involved comprehensive competitive analysis, crafting user stories, creating wireframes and prototypes in Figma, and conducting usability testing. This iterative process refined the design to ensure a seamless user experience while meeting stringent security standards. The final product was built to provide a secure, user-friendly solution that separates age verification from identity, aligning with humanID’s mission to protect user privacy. See the full prototype here.
Bowlsome Smoothie Kiosk Prototype
This prototype was created using Adobe XD for the fictional company Bowlsome Smoothie. The wireframes, user stories, and design system were created to cater to busy individuals who are looking for a fast and healthy meal option. usability test sessions were held to help refine and reiterate the user-friendly design. See the full prototype here.
Elephaid High Fidelity Wireframes
These high fidelity wireframes were created for a fictional non-profit. The Elephaid app was designed to help users learn more about how to volunteer and support endangered elephants. See the wireframes here.

Motion
2022 Summer Appeal Animation
This animation was for a matching gift appeal for the non-profit Equinox Inc. The Summer Appeal animation was shared on the organization’s website and social media platforms. This short animation was created using Illustrator, After Effects and Premiere Pro.
COVID-19 Urgent Appeal Animation
A short animated appeal created during COVID-19 to help raise emergency funds for the non-profit Equinox Inc. The appeal was shared on the organizations website and social media platforms, raising thousands of dollars to help support their services. This animation was created using Illustrator, After Effects and Premiere Pro.

Branding
BeatsFest Brand Style Guide
Beatsfest is a fictional cloud-operated, subscription-based music streaming service catering to a young and diverse target market. I developed the BeatsFest logo and brand style guide using Adobe Illustrator, Indesign and Photoshop.
Fresh Fare Farms Multi-Channel Advertising Campaign
This Multi-channel advertising campaign consisted of a full page magazine ad, social media carousel ad and a digital skyscraper animated ad. The purpose of the fictional Fresh Fare Farms campaign was to expand customer base to a younger demographic, educate consumers on the benefits of locally sources food and bring awareness to community food insecurity. In order to be effective the designs needed to attract the attention of the target audience, be informative and have a successful CTA. Photoshop, Indesign and Illustrator were all used to create this campaign.
Scoop Shoppe Digital Ad
The social media advertisement for the fictional company Scoop Shoppe aims to expand its reach by highlighting the brand’s passion for handcrafted, organic ice cream, featuring all-organic ingredients and vegan options. To achieve this, I ensured visual consistency with existing branding, used high-quality images, and crafted clear, compelling messaging with a strong call to action. I designed an animated GIF to capture attention, emphasizing Scoop Shoppe’s commitment to quality and handmade products. Optimized for social media with interactive elements, the ad underwent iterative testing for feedback-based adjustments. This approach helps effectively communicate the brand’s story, engage the target audience, and encourage online orders, helping Scoop Shoppe attract new customers.


Metromoheim Museum Catalog
This museum catalog was created for a fictional artist and their collection. I used Indesign to create the catalog featuring these alluring floral portraits.
Piddle Paddle Tours Brochure
The Piddle Paddle Tours brochure was for a fictional nature tourism company. Indesign and Photoshop were used to create this brochure.
DV Awareness Marketing Materials
These marketing materials were created for the non-profit Equinox Inc. to help spread the awareness to the community about their Domestic Violence services. They featured, posters, brochures, ads and more.





























